威风堂

 找回密码
 现在注册
查看: 276367|回复: 0

Honda二小时耐力赛与赛道体验招募开始,十月邀您再战天马

[复制链接]
发表于 2020-10-10 20:17 | 显示全部楼层 |阅读模式

Honda在中国,从最早的战鹰CBF150挑战赛伊始,再到其后续赛事CBF150统一赛、CBR300R统一赛,一步一步发展,直至今日二小时耐力赛。Honda一直致力于将更精彩更多元化的赛道激情带给大家。



8月引擎轰鸣是不是还犹在耳畔?视频中的速度与激情有没有让你想立刻飞身现场?那么就让我们直接开门见山,直奔主题:2020年十月第2场Honda二小时耐力赛以及赛道体验活动现在正式开始接受报名!小伙伴们,拼手速的时候到了!现在就可以拉到本篇底部查看报名细则与微信连接!

qw2.jpg

今年Honda二小时耐力赛最大亮点无疑是所使用的190赛车也迎来了一次换血升级,全新定制的全套赛包配合光头热熔胎,让原本就运动风格十足的CBF190R彻底脱胎换骨成为一辆赛道小野兽。

qw3.jpg

相比以往的Honda赛事,二小时耐力赛的赛车向车手们提供了赛用ECU与配套线束。允许车手自定义Map表和配置数据。这也让原本多人一组的耐力赛战术更加多变,车手们直到最后一刻还在配置着或是换人或是加油的时机。

qw4.jpg

Honda专属的专业技师服务团队同样经验丰富、敬职敬业。时刻准备为车手们解决各种问题。速度之快、效率之高令人折服。让各位参赛车手全身心投入比赛。

qw5.jpg

Honda的赛事嘛,专业是必须的。耐力赛当然采用的是勒芒式发车。

qw6.jpg

qw7.jpg

qw8.jpg

精彩的较量换来的颁奖台的高光时刻与香槟挥洒,这个金秋十月就让我们再续八月激情。快来报名吧!或许这次颁奖台上的人就会是你。

qw9.jpg

qw10.jpg

Honda赛道体验活动也同期继续开展,并开始接受报名!各位亲们终于有机会骑着自己的本田爱车下赛道啦。

qw11.jpg

qw12.jpg

我们为心怀赛道梦想的你准备了专业赛车皮衣以及耐力赛同款赛车。

qw13.jpg

还有专业教练为大家传授赛道相关规则以及基本赛道技巧。一天时间就让你从萌新毕业,向颁奖台迈出第一步。

qw14.jpg

而且从今年开始,赛道体验的时间相比以往更是增加了一个小时。绝对能让你玩到尽兴,玩到过瘾。你还等什么,拼手速的时候到了,赶紧报名吧!



Honda二小时耐力赛报名规则

1、对参赛车手的报名资格有什么要求?

参赛车手需年满18岁以上(16-18岁车手需监护人提供书面证明文件)

具有机动车驾驶证D/E级别,或中国摩协公路摩托车赛照C级别,或赛车场、赛车俱乐部的参赛证明文件;

不接受三年内取得过国家级赛事年度前三名的车手报名。

车手需以车队为单位参赛,每个车队最少两名车手,最多3位车手。

单独报名的车手相互自由组队,或由赛事官方指定组队。

参加过2018-2019年Honda赛道体验的车手也可报名参赛。

2、官方提供赛车吗?

车手可以选择自带赛车或者租赁赛车。

自带赛车:车辆必须是新大洲本田或五羊本田生产的国四CBF190R/CB190R车型。车辆的改装及维修技师由参赛车队自行准备。(赛事官方提供车辆改装、现场技师支持等项目的收费服务,详情请咨询报名负责人)

租赁赛车:由新大洲本田统一提供车辆和维修技师,总计10台。

3、报名费以及租赁费是多少?

报名费每位车手1000元,含参赛汽油费。

赛车租赁费为1000元/车。

4、ECU怎样租借?

联系报名负责人,缴纳报名费后可借用由本田中国提供的赛用ECU和车身主线束。借用需缴纳每套1500元押金,车手返还借用的全套部件后(需完好无损)退回押金。

新大洲官方提供的赛车已经安装赛用ECU和车身主线束,租赁官方赛车的车手无需另外缴纳租借费。

5、参赛限制

车手在一场比赛中仅可为一只车队出赛。

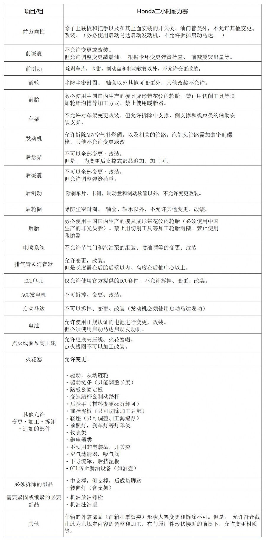
6、赛车的改装有哪些限制?

详见下图

qw16.jpg

7、Honda二小时耐力赛首站赛事的时间和地点?

赛事将于2020年10月24-25日在上海天马山赛车场举办。

8、有关赛事的其它信息可点击“原文链接”参见Honda官网



Honda赛道体验骑行活动报名规则
1、报名要求持有E/D驾照,报名时需提供报名者本人的摩托车驾驶证复印件,身份证复印件以及联系方式。欢迎自带Honda国内上市车型(合资+进口皆可),自带车辆需提前向工作人员提供车辆的左右视角图片。本次活动提供8台Honda 190车型(CB190R&CBF190R)车辆租赁,详情请咨询报名负责人。
2、安全装备要求
符合GB/DOT/ECE/SNELL/SHARP认证的全盔

覆盖脚踝的骑行靴

覆盖腕关节的皮质骑行手套

活动现场免费提供赛道所需连体皮衣。

3、报名费用
100元/人(包含保险,午餐)

车辆租赁保证金(最低):1000元(最终按照实际发生金额收取。具体金额,参考当天出示的零部件损坏赔偿清单)

4、有关活动的其它信息可点击“原文链接”参见Honda官网

你还在等什么?不要再犹豫了!

赶紧报名吧!我们赛场见!

qw18.jpg

qw19.jpg

qw1.jpg
回复

使用道具 举报

您需要登录后才可以回帖 登录 | 现在注册

本版积分规则

QQ|手机版|小黑屋|威风堂机车网-论坛 ( 京ICP备17057880-1号-京公网安备11010502026042 )联系:13701124377

GMT+8, 2025-12-29 02:47 , Processed in 0.100521 second(s), 20 queries .

Powered by Discuz! X3.5

© 2001-2025 Discuz! Team.

快速回复 返回顶部 返回列表